

《新公司法》中关于董事会与董事条文修改共50条,修改主要体现三方面特点:一是新增董事会的职权;二是新增董事的义务;三是新增董事的赔偿责任,其中新增董事的赔偿责任条文最多。经梳理,涉及董事会与董事相关内容41项,详见下表:

董事会与董事41项关注点的具体内容如下:
1.新增董事会职权
(1)股东失权的决议权
《新公司法》第五十二条第一款规定,股东未按照公司章程规定的出资日期缴纳出资,在公司催缴书载明的宽限期届满,股东仍未履行出资义务的,董事会有权决议该股东失权。
(2)发行公司债券的决议权
《新公司法》第五十九条第二款规定,股东会可以授权董事会对发行公司债券作出决议。
(3)职权可授予经理行使
《新公司法》第七十四条第二款规定,经理对董事会负责,根据公司章程的规定或者董事会的授权行使职权。
(4)可转换债的决议权
《新公司法》第二百零二条规定,股份有限公司经股东会决议,或者经公司章程、股东会授权由董事会决议,可以发行可转换为股票的公司债券。
(5)简易合并和小规模合并的决议权
《原公司法》规定,董事会的职权包括制订公司合并的方案,股东会的职权包括对公司合并作出决议。《新公司法》保留了上述规定,同时,新增第二百一十九条规定,公司与其持股百分之九十以上的公司合并,被合并的公司不需经股东会决议;公司合并支付的价款不超过本公司净资产百分之十的,可以不经股东会决议;该两种情形下的合并不经股东会决议的,应当经董事会决议。
此外,前述股东失权的决议权、发行公司债券的决议权、职权可授予经理行使的内容虽在有限责任公司的规定中体现,但是,第一百零七条、第一百一十二条和第一百二十六条第二款规定,该三项内容亦适用于股份有限公司。
2. 新增董事会义务
(1) 出资核查和催缴义务
《新公司法》第五十一条第一款规定,有限责任公司成立后,董事会应当对股东的出资情况进行核查,发现股东未按期足额缴纳公司章程规定的出资的,应当由公司向该股东发出书面催缴书,催缴出资。本条的催缴出资义务虽然为公司的义务,但是,隐含着由董事会事先作出决议的内容。此外,第一百零七条规定,该出资核查和催缴义务亦适用于股份有限公司。
(2) 为董事投保的报告义务
《新公司法》第一百九十三条规定,公司可以在董事任职期间为董事因执行公司职务承担的赔偿责任投保责任保险。公司为董事投保责任保险或者续保后,董事会应当向股东会报告责任保险的投保金额、承保范围及保险费率等内容。
(3) 股东代表诉讼
《新公司法》第一百八十九条第四款规定,公司全资子公司的董事有执行职务违反法律、行政法规或者公司章程的规定给公司造成损失的情形,有限责任公司的股东、股份有限公司连续一百八十日以上单独或者合计持有公司百分之一以上股份的股东,可以依照规定书面请求全资子公司的董事会向人民法院提起诉讼。
3. 新增董事会的其他事项
(1) 董事会的召开和表决规则
《新公司法》第二十四条规定,董事会召开会议和表决可以采用电子通信方式;第二十六条规定,董事会的会议召集程序或者表决方式仅有轻微瑕疵,对决议未产生实质影响的,股东无权请求人民法院撤销;第七十三条第二款规定,董事会会议应当有过半数的董事出席方可举行。董事会作出决议,应当经全体董事的过半数通过。
(2) 董事会决议不成立的特别规定
《新公司法》第二十七条规定,有下列四种情形之一的,公司董事会的决议不成立,包括(一)未召开股东会、董事会会议作出决议;(二)股东会、董事会会议未对决议事项进行表决;(三)出席会议的人数或者所持表决权数未达到本法或者公司章程规定的人数或者所持表决权数;(四)同意决议事项的人数或者所持表决权数未达到本法或者公司章程规定的人数或者所持表决权数。
(3) 章程对董事会职权的限制不得对抗善意相对人
《新公司法》第六十七条第三款规定,公司章程对董事会职权的限制不得对抗善意相对人。
(4) 董事会成员中职工代表的设置
《新公司法》第六十八条第一款规定,董事会成员中可以有公司职工代表,职工人数三百人以上的有限责任公司,其董事会成员中应当有公司职工代表。此外,第一百二十条第二款规定,该董事会成员中职工代表的设置的规定亦适用于股份有限公司。
(5) 审计委员会的设置
《新公司法》第六十九条规定,有限责任公司可以按照公司章程的规定在董事会中设置由董事组成的审计委员会,行使公司法规定的监事会的职权,不设监事会或者监事。董事会成员中的职工代表可以成为审计委员会成员。
(6) 利润分配时限
《原公司法》规定,股东会审议批准公司的利润分配方案,但是,何时分配利润没有明确规定,《新公司法》第二百一十二条新增董事会分配利润时限性规定,即股东会作出分配利润的决议的,董事会应当在股东会决议作出之日起六个月内进行分配。
4. 新增董事权利
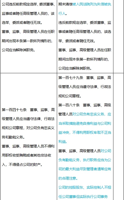
董事被解任的赔偿请求权。《新公司法》第七十一条第二款规定,无正当理由,在任期届满前解任董事的,该董事可以要求公司予以赔偿。
5. 新增董事义务
(1) 执行职务报告义务
《新公司法》第八十条规定,监事会可以要求董事、高级管理人员提交执行职务的报告。
(2) 进一步细化忠实与勤勉义务
《新公司法》第一百八十条规定,董事对公司负有忠实义务,应当采取措施避免自身利益与公司利益冲突,不得利用职权牟取不正当利益。董事对公司负有勤勉义务,执行职务应当为公司的最大利益尽到管理者通常应有的合理注意。
(3) 关联交易报告义务
《新公司法》第一百八十二条规定,董事直接或者间接与本公司订立合同或者进行交易,应当就与订立合同或者进行交易有关的事项向董事会或者股东会报告,并按照公司章程的规定经董事会或者股东会决议通过。董事的近亲属,董事或者其近亲属直接或者间接控制的企业,以及与董事有其他关联关系的关联人,与公司订立合同或者进行交易,适用该规定。同时,第一百八十五条规定,董事会决议该事项时,关联董事不得参与表决。
(4) 谋取公司商业机会的报告义务
《新公司法》第一百八十三条规定,董事不得利用职务便利为自己或者他人谋取属于公司的商业机会。但是,向董事会或者股东会报告,并按照公司章程规定经董事会或者股东会决议通过的除外。同时,第一百八十五条规定,关联董事不得参与表决。
(5) 经营同类业务的报告义务
《新公司法》第一百八十四条规定,董事未向董事会报告,并按照公司章程的规定经董事会或者股东会决议通过,不得自营或者为他人经营与其任职公司同类的业务。同时,第一百八十五条规定,关联董事不得参与表决。
6. 新增董事责任
(1) 担任法定代表人的过错赔偿责任
新公司法第十条和第十一条规定,公司的法定代表人按照公司章程的规定,可由代表公司执行公司事务的董事担任;法定代表人因执行职务造成他人损害的,在公司承担民事责任后,依照法律或者公司章程的规定,可以向有过错的法定代表人追偿。
(2) 未及时履行出资核查和催缴义务的赔偿责任
《新公司法》第五十一条第二款规定,董事会未及时履行第五十一条第一款规定的对股东出资核查和催缴义务,给公司造成损失的,负有责任的董事应当承担赔偿责任。
(3) 抽逃出资的连带赔偿责任
《新公司法》第五十三条规定,公司成立后,股东抽逃出资给公司造成损失的,负有责任的董事应当与抽逃出资的股东承担连带赔偿责任。
(4) 执行职务的赔偿责任
《新公司法》第一百九十一条规定,董事执行职务,给他人造成损害的,公司应当承担赔偿责任;董事存在故意或者重大过失的,也应当承担赔偿责任。
(5) 损害公司或股东利益的连带赔偿责任
《新公司法》第一百九十二条规定,公司的控股股东、实际控制人指示董事、高级管理人员从事损害公司或者股东利益的行为的,与该董事、高级管理人员承担连带责任。
(6) 违规分配利润的赔偿责任
《新公司法》第二百一十一条规定,公司违反公司法规定向股东分配利润,给公司造成损失的,负有责任的董事应当承担赔偿责任。
(7) 减资的赔偿责任
《新公司法》第二百二十六条规定,违反公司法规定减少注册资本给公司造成损失的,负有责任的董事应当承担赔偿责任。
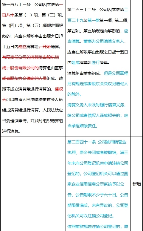
(8) 未及时履行清算义务的赔偿责任
《新公司法》第二百三十二条规定,公司因公司法第二百二十九条第一款第一项、第二项、第四项、第五项规定而解散的,应当清算。若董事为公司清算义务人,未及时履行清算义务,给公司或者债权人造成损失的,应当承担赔偿责任。此外,第二百四十一条规定,公司被吊销营业执照、责令关闭或者被撤销,满三年未向公司登记机关申请注销公司登记的,公司登记机关可以注销公司登记,但是,若董事作为清算义务人未及时履行清算义务,给公司或者债权人造成损失的,仍应当承担赔偿责任。
此外,前述未及时履行出资核查和催缴义务的赔偿责任、抽逃出资的连带赔偿责任的内容虽在有限责任公司的规定中体现,但是,第一百零七条规定,该两项内容亦适用于股份有限公司。
7. 新增董事的其他事项
(1) 董事辞任或被解任日的确定
《新公司法》第七十条第三款规定,公司收到董事辞任通知之日辞任生效,但是,董事在任期内辞任导致董事会成员低于法定人数的,在改选出的董事就任前,董事仍应当履行董事职务;第七十一条第一款规定,股东会决议解任董事,决议作出之日解任生效。同时,第十条规定担任法定代表人的董事辞任的,视为同时辞去法定代表人。此外,该条款内容虽在有限责任公司的规定中体现,但是,第一百二十条第二款规定,该内容亦适用于股份有限公司。
(2) 不得担任董事资格的条件
《新公司法》第一百七十八条第一款规定,个人因所负数额较大债务到期未清偿被人民法院列为失信被执行人,不得担任公司董事。
1.新增董事会的其他事项
(1)章程载明事项
《新公司法》第一百三十六条第二款规定,上市公司的公司章程除载明股份有限公司章程应当载明的事项外,还应当依照法律、行政法规的规定载明董事会专门委员会的组成、职权以及董事薪酬考核机制等事项。
(2)审计委员会前置审议事项
《新公司法》第一百三十七条规定,上市公司在董事会中设置审计委员会的,董事会对下列事项作出决议前应当经审计委员会全体成员过半数通过:(一)聘用、解聘承办公司审计业务的会计师事务所;(二)聘任、解聘财务负责人;(三)披露财务会计报告;(四)国务院证券监督管理机构规定的其他事项。
2.新增董事义务
董事关联关系报告义务。《新公司法》第一百三十九条规定,上市公司董事与董事会会议决议事项所涉及的企业或者个人有关联关系的,该董事应当及时向董事会书面报告。有关联关系的董事不得对该项决议行使表决权。
1.新增董事会职权
(1)发行股份的决议权
《新公司法》第一百五十二条第一款规定,公司章程或者股东会可以授权董事会在三年内决定发行不超过已发行股份百分之五十的股份。第一百五十三条规定,授权董事会决定发行新股的,董事会决议应当经全体董事三分之二以上通过。
(2)财务资助的决议权
《新公司法》第一百六十三条第二款规定,为公司利益,董事会按照公司章程或者股东会的授权作出决议,公司可以为他人取得本公司或者其母公司的股份提供财务资助,但财务资助的累计总额不得超过已发行股本总额的百分之十。董事会作出决议应当经全体董事的三分之二以上通过。
2.新增董事会义务
董事会作出召开临时股东会会议与否决定的期限限制。《新公司法》第一百一十四条第三款规定,单独或者合计持有公司百分之十以上股份的股东请求召开临时股东会会议的,董事会应当在收到请求之日起十日内作出是否召开临时股东会会议的决定,并书面答复股东。
3.新增董事会的其他事项
(1)审计委员会及其他委员会的设置
《新公司法》第一百二十一条规定,股份有限公司可以按照公司章程的规定在董事会中设置由董事组成的审计委员会,行使本法规定的监事会的职权,不设监事会或者监事。董事会成员中的职工代表可以成为审计委员会成员。公司可以按照公司章程的规定在董事会中设置其他委员会。
(2)不设董事会的特别规定
《新公司法》第一百二十八条规定,规模较小或者股东人数较少的股份有限公司,可以不设董事会,设一名董事,行使公司法规定的董事会的职权。该董事可以兼任公司经理。
4.新增董事责任
财务资助的赔偿责任。《新公司法》第一百六十三条第三款规定,公司存在为他人取得本公司或者其母公司的股份提供赠与、借款、担保以及其他财务资助,或者未经股东会决议或董事会决议,公为他人取得本公司或者其母公司的股份提供财务资助,给公司造成损失的,负有责任的董事应当承担赔偿责任。
1.新增董事会的其他事项
新增审计委员会的设置事项。《新公司法》第一百七十六条规定,国有独资公司可以在董事会中设置由董事组成的审计委员会行使本法规定的监事会职权。
2.新增董事的其他事项
新增外部董事的人数相关规定。《新公司法》第一百七十三条第二款规定,国有独资公司的董事会成员中,应当过半数为外部董事。

除前述内容外,《新公司法》亦修改了其他董事会与董事相关内容,因系非实质性修改,未纳入前述41项关注点之中。为应对《新公司法》的施行,董事会与董事在学习其内容的同时,在施行前,笔者认为应开展三项准备工作:一是探讨公司组织机构调整的必要性;二是进一步明确董事会与董事的边界;三是修改公司章程与公司内部相关制度,以期切实发挥董事会“定战略、做决策、防风险”的作用,防范董事履职之风险。
附:董事会与董事41项关注点条文对比表





























本文作者
刘颖
中联大连办公室 合伙人
业务领域
基础设施、土地整理、建设工程;政府采购与招投标、政府法律服务;涉外法律服务。
工作邮箱
ying.liu@sgla.com
许洋
中联大连办公室 律师
业务领域
基础设施、建设工程、政府法律服务、公司商事法律服务。
工作邮箱
yang.xu@sgla.com

