
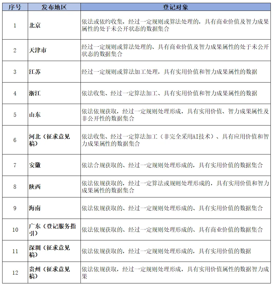
数字经济时代背景下,数据资源已成为当前企业提升可持续创新能力,增强行业竞争优势的重要保障,随着国务院对数据资源保护政策文件的出台,各地针对数据资源产权确认也陆续发布相应管理办法,为数据资源所属主体确权提供便利。目前行业内形成共识的数据资源确权方式主要有:数据知识产权登记、数据资产登记、数据产品登记、数据资源公证、数据要素综合登记等五种典型路径。本文拟从数据知识产权登记的角度,初探该条路径的法理基础及各地实践现状,以供各数据主体参考。 《民法典》第一百二十七条明确规定法律对数据有规定的,从其规定。由此将数据作为民事权益保护的范畴,但目前未有专门的“数据部门法”对数据保护及权利义务进行规定。 而《民法典》第一百二十三条对知识产权客体的范围明确规定包括:作品;发明、实用新型、外观设计;商标;地理标志;商业秘密;集成电路布图设计;植物新品种;法律规定的其他客体等。并未将“数据”直接纳入知识产权客体的保护范畴。 随着数据要素经济价值、社会功能的作用凸显,也引起学界对数据法律属性的讨论。目前主要呈现两种不同的观点:一种认为数据作为一种新型生产要素,应将其作为一种单独的财产权益进行立法保护;一种认为数据具备知识产权的属性,可以纳入知识产权法律框架下保护。 就本文探讨的知识产权视角来看,认为数据属于知识产权客体的主要理由有:一是《民法典》第一百二十三条兜底性条款即“其他法律规定的其他客体”给予了数据纳入知识产权客体保护的解释空间;二是从数据的构成形态、形成过程来讲,经由加工者将大量、零散的数据进行筛选、编排、分析后形成具有独创性的数据报告或者数据库,可将其视为作品中的“汇编作品”,即属于知识产权保护客体。 否定观点认为:一是数据一般需经计算机算法形成,系机械操作进行分析汇总,并不具有人为的独创性,其创作主体即不符合知识产权法益主体;二是知识产权具有期限性,只有在一定的期限内受到保护,而数据产生于人,具有一定人格权属性,人格权作为一种原始权利,始于出生终于死亡没有固定期限;三是从权利取得方式上,知识产权取得的客体必须经过法定程序、得到法律确认,而数据权利的取得不需要经过法定的程序,经过一定收集方式即可获取,尤其是具有人格属性的数据,与人格特征息息相关即可形成。 总结来看,数据保护的法律框架尚处于探讨阶段,作为一种新生经济要素,数据资源的形成过程、储存状态与知识产权客体在一定程度上存在一定重合,具有一定关联性。笔者认为,结合现有生产所需,对数据产权的保护不得不通过一定法律规范进行规制。在目前并无明确的法律规定对数据的法律属性进行定义的情况下,将符合知识产权客体特征的数据纳入知识产权法律体系保护具有一定合理性,且能更好地发挥数据要素对社会经济发展的推动作用。 2021年,国家发布《知识产权强国建设纲要(2021-2035年)》和《“十四五”国家知识产权保护和运用规划》,二者均明确提出要“研究构建数据知识产权保护规则”。 2022年11月,国家知识产权局发布《关于确定数据知识产权工作试点地方的通知》将北京市、上海市、江苏省、浙江省、福建省、山东省、广东省、深圳市等8个地方列为首批开展数据知识产权工作的试点地方。 2023年12月,国家知识产权局又发布《关于确定2024年数据知识产权试点地方的通知》新增天津市、河北省、山西省、安徽省、河南省、湖北省、湖南省、贵州省、陕西省等9个地方共同作为2024年数据知识产权试点地方。并明确提出坚持“四个充分”的原则和“建立健全数据知识产权登记管理体系,提高登记质量,加强数据知识产权保护和运用”的试点目标。 由此,国家层面创新性提出数据知识产权这一概念,被列为试点的各地方陆续开展工作,并出台相应数据知识产权登记工作管理办法,开启数据知识产权保护工作。 笔者经公开信息渠道检索,目前共检索到上述17个试点地方中的12个省市地区单位发布的数据知识产权登记管理办法,其中,河北省、贵州省、深圳市的登记管理办法尚处于征求意见稿阶段,但从基本内容来看,基本已完备出台。以下就各省市地区先行发布的管理办法重点内容总结如下: 1、登记主体:各地规定基本一致,在法律意义上具备民事主体资格的自然人、法人和非法人组织等具有登记主体资格,但限定依照法律规定或合同约定持有或加工处理数据的民事主体。 2、登记对象:形式上,各地规定突出表现为数据或数据集合等数据要素。性质上,各地突出强调登记范围主要为“智力成果”,且具有一定实用、经济价值。可见各地规定紧扣知识产权法律保护框架,进行知识产权登记的数据客体,应当具备知识产权客体保护的法律特征,只有具有创造性的、经过一定处理规则或算法形成的、付出智力劳动的数据成果才能成为登记确权对象。 3、登记内容:各地要求详略不同,其中最为重要且系登记所需必要条件的是数据的“应用场景”,只有具有特定的应用场景,数据才能具有实用、商业价值,才能发挥数据要素的社会经济功能,才符合数据确权的法律意义。 4、登记程序:各地主要以网络登记平台提交申请为主,遵循形式审查、补正材料、公示公告、异议处理、核准发证的基本流程,旨在确保数据来源合法、权属清晰,并高效及时完成登记认证。 5、登记例外情形:各地规则均强调,进行数据知识产权登记的内容须符合各办法规定的登记要求、不得违反国家法律法规的规定,不得弄虚作假,危害国家安全、社会公共利益,且权属清晰无争议,在已经提起登记申请的情况下撤回登记的,无正当理由不得再次提起申请。 6、有效期限:除广东省的登记服务指引未有明确规定外,北京、江苏、浙江、安徽、陕西、海南等地均为三年,天津、山东、河北(征求意见稿)、贵州(征求意见稿)等地为两年,深圳(征求意见稿)期限规定最长,有效期为五年。各地均规定到期前可申请续期,其中北京、贵州(征求意见稿)两地在到期前1个月内可申请续期,天津、浙江、河北(征求意见稿)、深圳(征求意见稿)等地在到期前6个月内可申请续期;江苏、安徽两地在到期前3个月内可申请续期;山东则在到期前2个月内可申请续期。 7、登记管理机构:各地基本为省级(北京、深圳市级)市场监督管理局监督管理,具体登记工作由省级(北京市级)知识产权保护中心承担,深圳(征求意见稿)则由市标准技术研究院登记,贵州(征求意见稿)则表述为“通过指定或政府购买服务等方式确定登记机构”,目前尚处于征求意见稿阶段,后续是否有变化有待正式规定予以明确。 数据知识产权登记是数据确权路径的重要方式之一,是对数据确权的一种创新型尝试,其可以作为持有相应数据的证明,用于数据流通交易、收益分配和权益保护等,将进一步使数据成为可量化、可评估的资产,尤其是对于数据企业而言,有助于提升企业的整体价值和竞争力,并且在数据交易、合作开发等场景中,登记能够增加合作方的信任,促进商业合作的顺利进行,是当下数字经济背景下数据企业发展的核心竞争力。 目前关于数据知识产权登记的相关工作还处于试点阶段,现有法律规范确尚待完善,但相关出台的管理办法无疑为企业投入数据开发和创新提供了激励和保障,鼓励企业进一步挖掘数据的潜在价值。对此,总结目前部分管理办法的相关内容及行业动态,笔者认为对于拟进行数据知识产权登记的企业主体,可能需提前注意以下事项: 1. 数据的合法性:确保所登记的数据来源合法、收集方式、运营管理方式合法合规,不侵犯他人的合法权益。 2. 明确权利范围:清晰界定登记的数据知识产权的权利范围,提前做好数据存证或公证,避免权利模糊导致权属纠纷,从而无法满足登记条件。 3. 做好保密措施:在登记过程中,注意对敏感数据采取必要的保密措施,防止数据泄露,做好数据安全合规体系建设。 4. 持续维护和更新:随着数据的变化和更新,及时对登记的信息进行维护和更新,以保证登记的准确性和有效性。 5. 了解相关法律法规:密切关注数据知识产权领域的法律法规变化,确保登记行为符合最新的法律要求。 6. 选择合适的登记机构:从以上对各省、市出台的管理办法的总结,虽各地数据知识产权管理大方向基本一致,但对于申请登记所需满足的条件、登记流程、所需材料内容、登记有效期、管理制度等仍略有差异,要求各不相同,但是对于登记的管辖范围并未明确。这也提请各登记主体注意,应提前了解各地要求,结合企业的需求和数据的特点,选择权威、专业并能高效满足登记需求的登记机构完成登记。 7. 应用场景搭建:在进行登记前,需确保拟登记内容具有经济实用价值,最为关键的就是具体应用场景的设计、搭建,并需充分评估登记的成本和可能带来的收益,确保登记行为具有经济合理性。 汤贞友:《数据知识产权登记的制度逻辑及完善》,《知识产权》2024年3期; 刘鑫:《大数据时代数据知识产权立法的理据与进路》《知识产权》2023年11期; 管荣齐:《论数据保护的法律边界》《知识产权》2023年11期; 北京、天津、江苏、浙江、山东、安徽、陕西、海南等地《数据知识产权登记管理办法》;河北、深圳、贵州等地《数据知识产权登记管理办法征求意见稿》;《广东省数据知识产权登记服务指引》。







